📊程序化广告:基础知识与实战案例解析
type
Post
status
Published
date
slug
summary
tags
文字
开发
思考
广告
category
技术分享
icon
📊
password
Status
完成
一、程序化广告发展
“未来所有的广告都将是程序化的,程序化是广告行业的工业革命。互联网的本质是媒体,媒体的主要商业模式是广告。”
广告,为了促进认识的传播活动,根本目的是广告主通过媒体达到低成本的用户触达。狭义上的广告是指劝说阅听人引发产品或服务购买的市场营销行为,即商业广告(区别于公益广告、政治宣传)。其影响的周期可划分为,直接效果(Direct Response)、品牌触达(Brand Awareness)。


(一)广告分类
- 类型划分:条幅广告(banner ad)、邮件营销(Email Direct Marketing,EDM)、视频贴片(插入广告)、开屏广告、激励广告(观看、下载)、推荐墙(导航、渠道排名)、信息流广告、积分墙(刷榜)、固定文字链广告(Textural ad:搜索引擎),富媒体广告(Rich-media ad,图文广告),视频广告(video ad)
- 载体划分(亿元)

(二)在线广告简史(原书1.5)
广告的发展不是一蹴而就,完整地从一种形式过渡到另一种形式,而是不同一种场景多种形式并存的方式。
数据变现的逻辑(发展的原因)

代表形式 | 首次出现 | 交易类型 | 平台 |
展示广告 | Yahoo!在线媒体 | 合约广告(agreement-based advertising),售卖模式是采用合同的方式约定某一广告位在某一时间段为特定广告主所独占,制定广告创意和投放策略的广告。 | Double Click、百度广告管家 |
搜索广告,上下文广告 | Google搜索引擎 | 竞价广告(auction-based advertising),广告主就标的(关键词)的广告展示机会展开拍卖竞价,并根据竞争结果依次占据该广告展示的若干位置。期间,每个广告主可以随时调整关键词上的出价。 | Google AdWords,淘宝直通车 |
信息流广告 | Twitter的Promoted Tweets产品 | 实时竞价广告(程序化交易广告) | ㅤ |
ㅤ | (开发相关)平台名称 | 具体含义 | 出现原因 |
半程序化 | 广告网络(AD Network,ADN) | 批量地运营媒体广告位(供给方代理),按照人群或上下文标签售卖给需求方,并用竞价的方式分配流量 | 千次展示收益达不到合约广告水平的剩余流量 |
交易终端(Trading Desk,TD) | (需求方代理)面向多个ADN或媒体按人群一站式采买广告,并进行量和质优化的需求方产品 | 竞价广告出现后,需求方只能靠选择合适的标签组合,以及阶段性调整见解控制效果 | ㅤ |
程序化 | 广告交易平台(AD Exchange,ADX) | 聚合各媒体流量,采用实时竞价方式(每次展示时实时出价)进行变现的产品,可理解为竞价系统。 | 需求方按自己的人群定义在多媒体平台挑选流量 |
需求方平台(Demand Side Platform,DSP) | 通过实时竞价,按照定制化人群标签采买广告 | 实时竞价交易方式出现后,需求方按照定制化人群标签采买广告 | ㅤ |
网络优化(network optimization):在竞价广告网络的市场形态下,供给方可以通过广告位直接托管给ADN的方式变现,也可以同时使用给多个广告联盟,按照制定的规则或模型对不同的流量分割选择不同ADN的形式(书:半程序化交易)。
简要总结:
- 合约阶段,广告主通过代理公司从媒体方采买广告,而媒体方的广告投放机则负责完成和优化各个广告主的合约;
- 当市场进化出竞价售卖方式,从而在靠近供给方产生了ADN这样的产品形态,而需求方的代理公司为了适应这一市场变化,孵化出了对应的媒体采买平台TD;
- 当市场产生了程序化交易时,供给方进化出了ADX,二需求方则用DSP与其对接来投放广告。
(三)程序化广告(精确化)
程序化广告(Programmatic Advertising)是指利用技术手段进行线上广告交易和管理的一种广告形态。具体指广告主可以程序化采购媒体资源,并利用算法和技术自动实现精准的模板受众定向,只把广告投放给对的人。
在正确的时间和正确的场景(时空),通过正确的方式(媒体),将正确的商品(广告)展示到正确的用户(客户)面前。
二、参与者
宏观:
起源类比:需求方平台,券商下单系统;供给方平台,股票交易平台
平台整体/对接方式:


(一)需求方
效果广告主一般是游戏、电商等行业内的企业或者其他中小企业。它们的广告投放需求以提升直接转化效果为主,并附带额外的品牌宣传;
品牌广告主主要是汽车、快消品等传统行业的企业。它们的广告投放需求以品牌宣传为主,并在此基础上提升转化效果。
- 广告代理公司
美国广告代理商协会(American Association of Advertising Agencies,简称4A's ,或 global 4A) 是美国广告代理商组成的行业协会。成立于1917年。美国广告代理商协会成员投放的广告占美国广告总支出的85%以上,包括WPP集团、Omnicom集团、阳狮集团、电通集团、IPG集团等。
中国商务广告协会综合代理专业委员会(THE ASSOCIATION OF ACCREDITED ADVERTISING AGENCIES OF CHINA,简称中国·4A,或local 4A),是中国广告代理商的高端组合。
(二)需求方服务
- 需求方平台
需求方平台(Demand-Side Platform / Demand Side Platform ,简称DSP)为需求方提供统一投放、实时竞价投放平台。需求方可以在平台上管理广告活动及其投放策略,包括设置目标受众的定向条件、预算、出价、创意等。选择DSP是主要关注:流量、效果、产品、服务、收费。提供的API接口分为Report类(查看DSP投放数据)和Operation类(投放策略下发)。




- 采购交易平台
采购交易平台(Trading Desk, 简称TD)为需求方提供整合多个DSP平台的技术解决方案,需求方可以在TD上统一管理多个DSP平台的投放,包括分配投放预算、制定和调整投放策略、查看数据报告等。
按采购对象的不同,TD平台的类型还可以划分为:
(1)代理商采购交易平台(Agency Trading Desk,简称ATD),一般是4A代理公司服务多个品牌广告主的采购平台,如Xaxis、Accuen、AOD、昌荣等。
(2)独立采购平台(Independent Trading Desk,简称ITD),服务多家广告代理公司或者直客的交易平台,如Marketin、ReachMax、复歌等。
(3)平台广告主内部采购交易平台(Brand Tranding Desk,简称BTD),由广告主自己搭建或由技术提供商搭建的仅供广告主内部使用的自由采购交易平台,如伊利Tranding Desk。
(三)流量供应方
- 媒体网站或App:流量拥有者,为广告主提供接触受众的平台,是现金流方向的终端。媒体包括PC Web、Mobile Web以及APP三大类资源。
- 广告联盟(Ad Network,简称AdN):又称广告平台或广告网络,即媒体代理公司,通过为广告主采购媒体流量,赚取中间差价,如百度网盟、阿里妈妈网盟。
(四)流量供给平台
因每家AdN掌握的媒体和广告主资源有限,其媒体流量不一定符合广告主需求而导致供需不协调。为解决该问题,SSP/AD Exchange 将众多媒体网站或App、AdN整合到广告交易市场中,从而缓解了流量市场信息不对称的问题。
供应方平台(Supply-Side Platform,简称SSP):负责对接媒体,然后对接仅广告交易平台。现基本功能包含Ad Excange,因此广义上可称为广告交易平台(Ad Exchange,简称AdX)。




(五)广告服务与数据管理


广告投放平台之外的第三方广告投放服务提供方,它们不提供竞价服务,主要是帮助广告主投放广告、衡量并优化广告效果。包括有
- 程序化创意平台(Programmatic Creative Platform,简称PCP)。PCP专注于广告创意的投放优化,通过技术自动生成海量创意,并利用算法和数据对不同受众动态地展示广告并进行创意优化,这个过程叫做动态创意优化(Dynamic Creative Optimization,简称DCO)
- 广告验证平台(Ad Verification Platform)为广告投放过程中的品牌安全(Brand Safety)、反作弊(Anti-Fraud)、可视度(Viewability)、无效流量验证(Invalid Traffic Verification)提供保障
- 数据管理平台(Data Management Platform, 简称DMP)DMP能够为广告投放提供数据支持的平台,主要是应用人群标签进行受众精准定向,并通过投放数据建立用户画像,进行人群标签的管理以及再投放。
- (第三方)监测分析平台(Measurement & Analytics Platform)广告主(特别是品牌广告主)在投放过程中,通常会选择信任的第三方监测分析平台对广告投放数据进行同步监测,评估广告投放平台数据的真实性。
- 其他广告服务和数据管理相关企业,如艾瑞、DCCI、尼尔森属于第三方调研公司。
三、交易方式
(一)RTB实时竞价
RTB实时竞价(Real-Time Bidding),广告主在通过资质和创意审核后,可以从DSP平台整合的RTB海量池中挑选流量,使其媒体的排期投放、填充率要求等。广告主可以随时投放广告、调整广告、停止广告,及时优化投放策略。比较受广告主青睐,RTB整体价格较低,且成本可控。竞价按面向的广告主可分为两种:
- 公开竞价(Open Auction,Open RTB),广告主可以在公开交易市场进行实时竞价购买剩余流量
- 私有竞价(Private Aution,Private RTB,简称PA),媒体为保障自身收益,同时维护自身品牌形象,会对优质资源采取邀约竞价的模式。
(二)其他交易方式
- 程序化直接交易
又称程序化直接采购(Programmatic Direct Buying, 简称PDB),买卖双方按照协商好的价格或流量,绕过竞价直接进行一对一交易,品牌主通常选择该模式。
(1)首选交易(Prefered Deals,简称PD)


首选交易
Unreserved Fixed Rate,即保量不保价,买卖双方协商好固定的价格(一般高于RTB价格)进行交易。流量会优先进入首选交易,其次进入PMP,接着进入Open RTB。
(2)程序化保量(Programmatic Guaranteed, Programmatic Reserved,Programmatic Premium)
又称程序化保量采购(Programmatic Guaranteed Buying,简称PGB,行业上所说的PDB一般也是指PGB模式)。首选交易和程序化保量都能保价,只不过前者是non-guaranteed合约,后者是guaranteed合约。品牌客户目前使用较多的是该交易方式。
PDB保量方式有两种:
- 按照双方约定好的流量100%采购
- 按照约定好的返量比例进行采购,如媒体按照广告主所需比例的1.5倍进行流量推送,广告主需要将多余的流量返还
- 头部竞价:国内未能推行(没有类似Google垄断型公司)


需求方平台可以绕过广告交易平台AdX/SSP,通过在媒体网站或App中插入JavaScript SDK代码直接对接媒体,而媒体在加载时将优先向已对接的需求方发送广告请求。需求方平台未购买的剩余流量才会调用广告服务器,进入广告交易平台进行销售。
(三)RTB + PDB 组合形式
- 当 PDB 投放量不足或者 TA N+Reach 值不达标时,RTB可以追投、补频的作用
- 追投:准备好广告资质和素材审核,随时添加活动进行追投补量
- 补频:如TA 3+Reach 要求占比要求 45%,结果只有35%,可以在 RTB 流量中新建活动,对已曝光人群中只看过一次或两次广告的人进行Retargeting,补齐看广告次数,使之看足三次广告
- 当RTB库存流量量级、价格、质量都无法确保广告主投放确保广告主投放需求时,PDB可以起到固定价格、优先流量采购投放的作用
(四)交易-计量方式
计费方式 | 详解 | 点击率估计 | 点击价值估计 | 适用场景 |
CPT | Cost per Time | 需求方 | 高曝光的品牌广告 | ㅤ |
CPM | Cost per Mille | 需求方 | 有受众选择需求的品牌广告 | ㅤ |
CPC | Cost per Click | 供给方 | 需求方 | 竞价广告网络 |
CPS/CPA/ROI | Cost per Sale、Cost per Action、ROI结算 | 供给方 | 效果类广告联盟,效果类DSP | ㅤ |
oCPM | Optimized CPM | 供给方 | 数据能力较强的广告平台 | ㅤ |
oCPM:平台方(Facebook)为广告主提供由CPM向CPA结算前的过渡方式。对于新广告主,由于无法确定其转化率,直接采用CPA结算对平台来说风险较高,采用CPM结算可行以后,平台即向其开放CPA结算方式。
四、广告效果评估
程序化广告的KPI评估主要围绕广告效果、成本效益和投放保障三大方面
- 广告效果:衡量用户活跃度及其对广告的接受度。行为效果衡量:落地页、网站、App访问以及用户互动角度衡量
- 成本收益:衡量广告投放整体消耗、各渠道等维度的性价比
- 投放保障:衡量广告投放的真实性和安全性,用于保障广告效果以及成本效益
(一)基础指标
- CPM:Cost Per Mile,或者 Cost Per Thousand Impressions,指每千人成本,即广告被展示1000次对应的价格。CTR = (Click / Impression)* 100%
- CTR:Click Through Rate,指广告的点击率,即广告点击次数占广告展示次数的百分比。CTR = (Click / Impression)* 100%
- CPC(主流):Cost Per Click 或 Cost Per Click-Through, 每点击成本,即广告被点击一次对应的价格。CPC = Cost / Click
- CPM:Cost Per Time,包时段广告
- CPS:Cost Per Sale,以实际销售产品数量来换算广告刊登金额。
- 广告费用:特定周期内,广告投放的花费成本,如每周投放成本,每月投放成本
(二)效果指标
- 点击量:广告被有效点击的次数,有点击总量和排重(chong)点击量之分
- 转化量:注册量、激活量、创角量。
- (激活)注册量:PC环境中,注册量是指在Landing Page页面注册成为玩家的用户数量;移动设备中,注册量是指通过点击广告进入应用市场或者App Store下载、安装并打开应用进行注册的用户数量
- 登录量:已注册成为玩家的用户,后续通过点击广告进入Landing Page、App 登录进入游戏
- CPA:Cost Per Action,指每行动成本,行业内常用于计算每注册成本,即获取一个注册用户对应的价格。CPA = Cost / 注册数
- CPL:Cost Per Lead,指每潜在客户获取成本,即获取一个潜在客户信息对应的价格。 CPL = Cost / Lead 数量
- CVR:Click Value Rate,指广告的点击转化率,即广告转化次数占广告点击次数的百分比。CVR = (转化次数 / Click) * 100 %
- 召回率:在重定向(Retageting)广告中,被重定向的用户通过广告重新注册或者登录的数量占总重定向用户数量的比例
(三)后期指标
- ROI:Return On Investment,指投资回报率,即特定周期内,广告主通过广告投放收回的价值占广告投入的比例
- 留存用户数:留存用户是指未来一段时间内再次登录的用户,通常会带上时间周期,如次日留存用户、3天留存用户、7天留存用户
- 活跃用户数:未来一段时间内再次登录的用户,日活跃用户、3天活跃用户、7天活跃用户
- 付费用户数:成功付费的用户数量
- 充值金额:付费用户成功付费的总金额
- DAU:即Daily Active User,指每日成功登录的用户数量;WAU(Weekly Active User)、MAU(Monthly Active User)
- ARPU:即Average Revenue Per User ,特定周期内,活跃用户的平均付费金额,ARPU = 统计周期内的付费金额 / 活跃用户数
- ARPPU:即Average Revenue Per Paying User,特定周期内,付费用户的平均付费金额,日ARPPU = 日付费金额 / 日付费用户数
- 留存率:特定周期内,留存用户数量占广告导入的注册用户数量的比例,留存率 = 留存用户数 / 注册量 * 100%
- 活跃率:特定周期内,活跃用户数量占广告导入的注册用户数量的比例,活跃率 = 活跃用户数 / 注册量 * 100%
- 付费率 :特定周期内,付费用户数量占广告导入的注册用户数量的比例,付费率 = 付费用户数 / 注册量 * 100%
- 留存成本:单个留存用户的获取成本,即获取一个留存用户对应的广告费用。留存成本 = 广告费用 / 留存用户数
- 活跃成本:单个活跃用户的获取成本,即获取一个活跃用户对应的广告费用。活跃成本 = 广告费用 / 活跃用户数
- 付费成本:单个付费用户的获取成本,即获取一个付费用户对应的广告费用。付费成本 = 广告费用 / 付费用户数
- LTV : Life Time Value, 用户生命周期价值,是产品从用户获取到流失所得到的全部收益的总和,用户生命周期价值,是产品从用户获取到流失所得到的全部收益的总和。
- ROI :投资回报率,它是指通过投资而应返回的价值,它涵盖了企业的获利目标,投资利润率。
(四)品牌指标
- Viewability:广告可视度,指广告出现在窗口可见区域的广告曝光量占广告总曝光量的比例。
- 测量对象基本要求;对可见曝光的计算要求;特殊要求
- Viewable TA%:广告可见的TA浓度,目标受众(Target Audience,简称TA)占广告投放曝光总人群的比例。
- 广告可见的TA达率(Viewable TA N+Reach):目标时长中看到广告N次以上目标受众占总目标受众的比例。
- 广告可见的互联网总收视点(Viewable IGRP):IGRP,即Internet Gross Rating Points,以为互联网总收视点或互联网毛评点。IGRP = 平均曝光频次 * 到达率 * 100
- UV数:Unique Visitor数量,独立访客数,指在特定时间内访问页面的虚拟自然人(用客户端标识)的总数
- Bounce Rate:跳出率指浏览了入口页面(Landing Page)就离开访问量占进入该页面的总访问量的比例。
- Frequency:频次,对每个UV的曝光次数
- 2nd-click Rate:二跳是指浏览入口也后再页面上产生的首次有效点击。二跳率是二跳量占进入该页面的总访问量的比例。
- CPUV:Cost Per UV,指每UV成本,即广告曝光中获取一个UV的价格。CPUV = 广告消耗金额 / UV数
- CPH:Cost Per Hour,受众对广告的浏览 / 互动时长的成本。
- Engagement Rate:互动率,用于衡量广告投放中用户在广告素材或者站内(网站或App)的交互度和参与度。同类指标:CPE,Cost Per Engagement,单次互动成本;CPEV,Cost Per Engaged Visit。
- Search Conversion:回搜率,看过广告的用户中,之后一段时间(如1、7、30),在各个平台搜索广告主相关关键词的用户数占比,用来衡量品牌广告对用户品牌认知的提升程度。
- Brand Safety:品牌安全,一般由广告验证平台提供,广告主通过广告验证平台过滤敏感或非法的关键词/页面
- Anti-Fraud:反作弊,防止机器手段刷指标的能力
- Invalid Traffic Verification:无效流量验证。作弊流量只是无效流量的一部分,并且无效流量的曝光不能计入可见曝光。
- GIVT:General Invalid Traffic,常规无效流量,即通过使用名单或者其他标准化参数、定义及预设规则可检出的无效流量
- SIVT:复杂无效流量,需要通过高级分析、多方合作乃至人工接入等方法,以及广告投放活动以外更大范围的数据信号才可能分析和辨识的无效流量
五、广告投放流程
从宏观看广告投放整体流程,可包括投放计划、广告策划/提案、广告投放执行、数据分析及优化调整(、项目总结/结案报告)
2012—2013年,粗放运营:只需要通过简单的媒体筛选进行泛投即可。2014—2015年,精细运营:投放靠媒体筛选和策略优化、创意内容优化。2016—2017年,大数据运营:市场竞争激烈,各家拼的是流量、数据和算法。
当前 Zebro-ingame 投放平台类似广告投放执行平台。
(一)投放计划
- 供应商入库
常见于品牌广告的合作中,部分品牌广告主要求合作伙伴先进行入库申请流程,符合一定的标准的供应商才有资格入库。
- 比稿(Pitch)
广告主/广告代理一般会在合作伙伴列表库中挑选供应商并邀请比稿。
投放六大环节:需求方提广告需求、需求方平台向供应方平台采购流量、供应方平台提供流量、需求方广告曝光、需求方平台进行数据统计、需求方平台向需求方收费。
(二)广告策划/提案
(1)广告提案(Proposal)是指广告公司通过PPT或者其他表现方式向广告客户描述广告投放解决方案的报告,目的在于获取客户的认可和支持,赢得客户的广告投放预算。
(2)策划要素,分析用什么方式提高广告转化率。
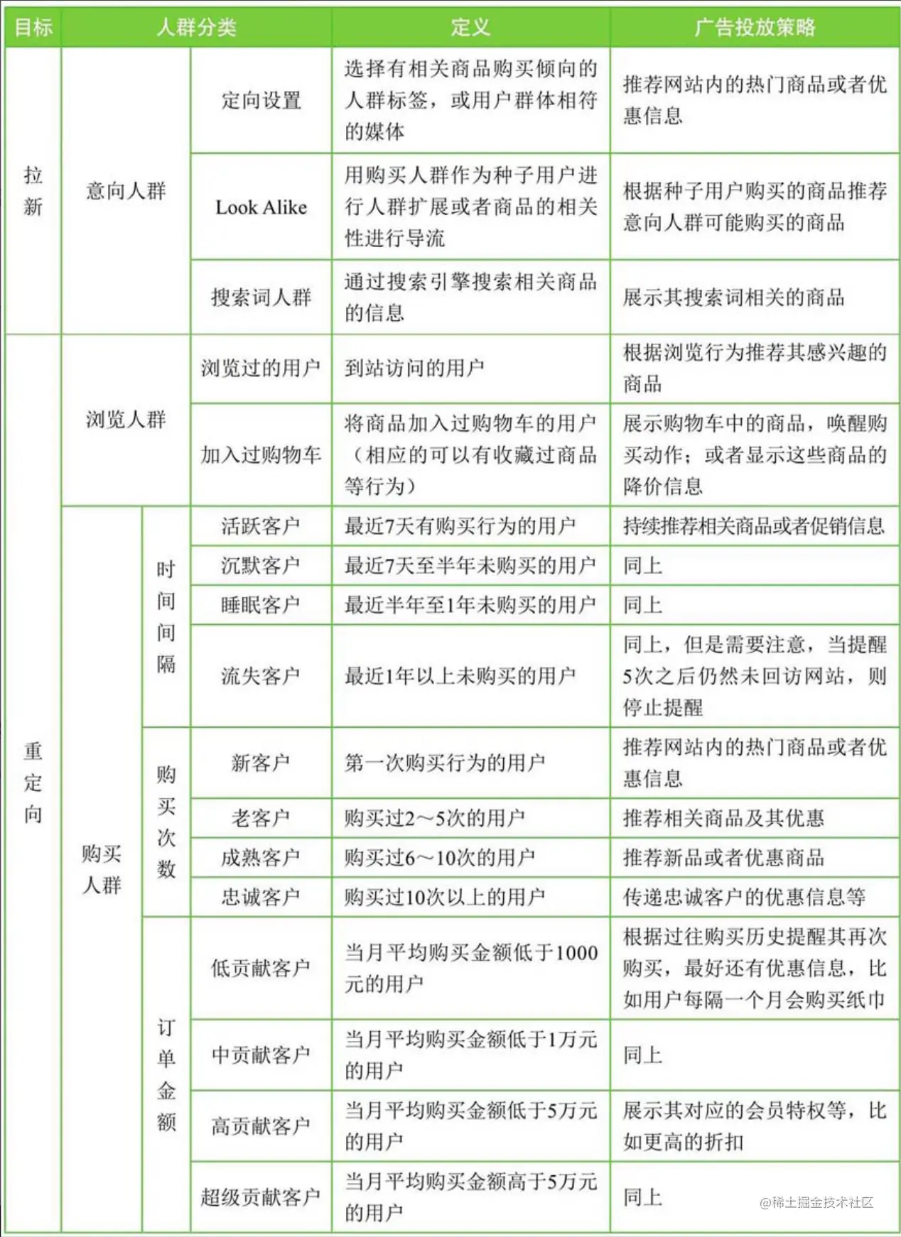
- 人群策略:目标受众定向分为新用户和老用户的定向投放,我们需要进行相应的拉新和留存,即吸引新用户和挽留老用户。 (1) 老用户:重定向(Retargeting)也称为再营销(Remarketing),是指对老用户进行召回的广告投放。
(2) 新用户:基础定向、人群标签定向(社会化属性、兴趣爱好、购买倾向)、Look Alike(基于用户和基于游戏 / 商品的协同过滤,找出用户之间的相似性和游戏/商品之间的关联度,并设置置信度,即概率值)、搜索词用户
- 媒体策略:积极正面、高覆盖、强曝光
- 创意策略:
(三)广告投放执行
- 投放准备:广告投放前的准备工作主要是资质上传并提交审核、创意制作并提交审核、广告监测部署等。
- 广告投放阶段:
- 技术对接测试阶段:检查各项工作是否调通,如统计检测代码是否部署正确、S2S对接是否能正确回传数据等
- 策略测试阶段:验证广告策略中制定的媒体策略是否合理、媒体投放效果是否达到预期。
- 策略优化阶段:调整优化快速筛选出最优组合(媒体+人群+创意),使广告效果达到平稳变化趋势
- 稳定放量阶段:按预算进行加量投放
- 活动设置:
- 基础设置:出价(CPM、CPC、CPA)、预算、日期、速度、频次等
- 媒体设置:交易模式、广告交易平台、媒体分类/频道、媒体URL、尺寸、广告位置、广告位类型(banner、信息游戏)、广告可视度、页面广告数量、屏次(首屏、第二屏)、页面内容(页面关键词、内容类型)
- 定向设置:重定向、社会化属性、兴趣爱好、购买倾向、地区定向、客户端定向、运营商定向、设备定向、网络类型定向、上网场景定向(家庭、公司、学校、网吧)、LBS定位、天气定向、搜索人群定向
- 创意设置:
- 设置不同投放活动的创意和对应落地页
- 展示规则:顺序、轮播
(四)数据分析及优化调整
- 分析指标:时间、人群(用户画像)、媒体、创意、地域、频次
- 分析方法:
- 对比:控制变量法
- 细分:人群特征(性别、年龄、行为、兴趣、消费水平、地区等)、媒体细分(广告渠道、媒体、广告位)、时间、创意
- 归因(非回归分析):追溯过去一定的时间周期内,不同渠道、不同创意或不同内容对yoghurt转换的贡献度(明确转化用户的方式:直接访问归因、用户ID碰撞归因)。
- 末次转换归因(主要):把转化(点击、注册、下单等行为)功劳归于末次出点对应的渠道或创意
- 平均分配归因:把转化功劳平均分配给每个触点(用户从看到广告到产生转化过程中的各个触点)
- 时间衰减归因:根据用户转化旅程中的时间轴,将功劳倾向于划分给最接近转化的触点
- 价值加权归因:对不同渠道的位置价值或不同创意的内容价值进行加权,将转化功劳根据权重进行划分
- 自定义归因
- 相关词汇:自然量、归因量
六、相关技术
(一)架构体系


技术与开源实现:


(二)六大产品问题
优化的主要是商业目标,而非使用便捷性
- 供需接口:交互(内容、体验)设计


- 竞价机制:如下文(四) RTB竞价逻辑
- 数据运营:数据观测平台(数据呈现)
- 标签体系(原书4.2.3)
受众定向的关键环节就是如何描述用户,也就是如何设计标签体系...简单来说,就是要洞彻这个行业里,用户决定买什么、不买什么的原因和逻辑。 如汽车行业,预算+家庭组成、游戏行业,品牌、电商行业,单品+个性化推荐。
- 程序化交易(交易发生)
- 原生广告(变现原生,贴切的广告展示形式;场景原生,合适的广告呈现场景)
(三)六大算法问题(待完善)
- 特征提取:受众定向


- 微观优化:eCPM估计

eCPM = r(a, u, c) = μ(a, u, c) * v(a, u, c),其中a表示广告(advertisement),u表示用户(user),c表示上下文(context),μ表示点击率,v表示点击价值,即期望CPM = 点击率 * 点击价值。
- 宏观优化:定价机制设计(市场保留价、广义第二高价GSP、VCG定价、Myerson最优拍卖)
- 第二高价(second price):直观解析
- 受限优化:在线分配
- 强化学习:探索与利用
- 重定向(需经过AB测试检验):个性化推荐


(四)技术设计细节(待补充)
1、RTB竞价(程序化交易的代表形式)逻辑
(1)交易流程


(2)AdX / SSP竞价结算规则(第二高价)
(3)AdX / SSP底价规则(待补充)
固定底价:(常见)固定为广告位设置一个底价,DSP出价高于该底价时才能获得竞拍资格
双重底价:低于底价则最高价结算,高于底价次高价结算
静态多重底价:根据流量的不同属性、广告主的不同行业设置不同底价
动态多重底价:根据广告质量动态设定不同底价,如点击率高的广告可能获得更低底价,从而促使其增加投放量
(4)DSP内部竞价排名规则
- eCPM预估:Effective Cost Per Mile,有效CPM, 即每一千次展示获得的广告收入。计算方式:eCPM = 1000 * pCTR * CPC,eCPM = 1000 * pCTR * pCVR * CPA
- 过程:输入CPC或者CPA价格(广告主预期的平均KPI价格),再由算法通过动态pCTR(predicted CTR,即预测点击率)或pCVR(predicted CVR,即预测转化率),计算eCPM(effective CPM,即有效CPM,每一千次展示对应的费用)出价。
- oCPM与CPA:媒体侧为了引进广告主,先按CPM定价并进行优化,以达到未来与广告主应用CPA的结算方式
- 点击率和转化率预估
- 离线模型:一般按天更新,使用一定时期内(如60天内)的日志数据进行特征分析。特征包括用户特征、广告位特征、创意特征、广告主特征。
- 实时模型:一般是准实时更新,如10分钟(不同平台会有不同的更新时间),并将实时效果数据加入特征分析,包括广告位特征、创意特征和广告主特征等
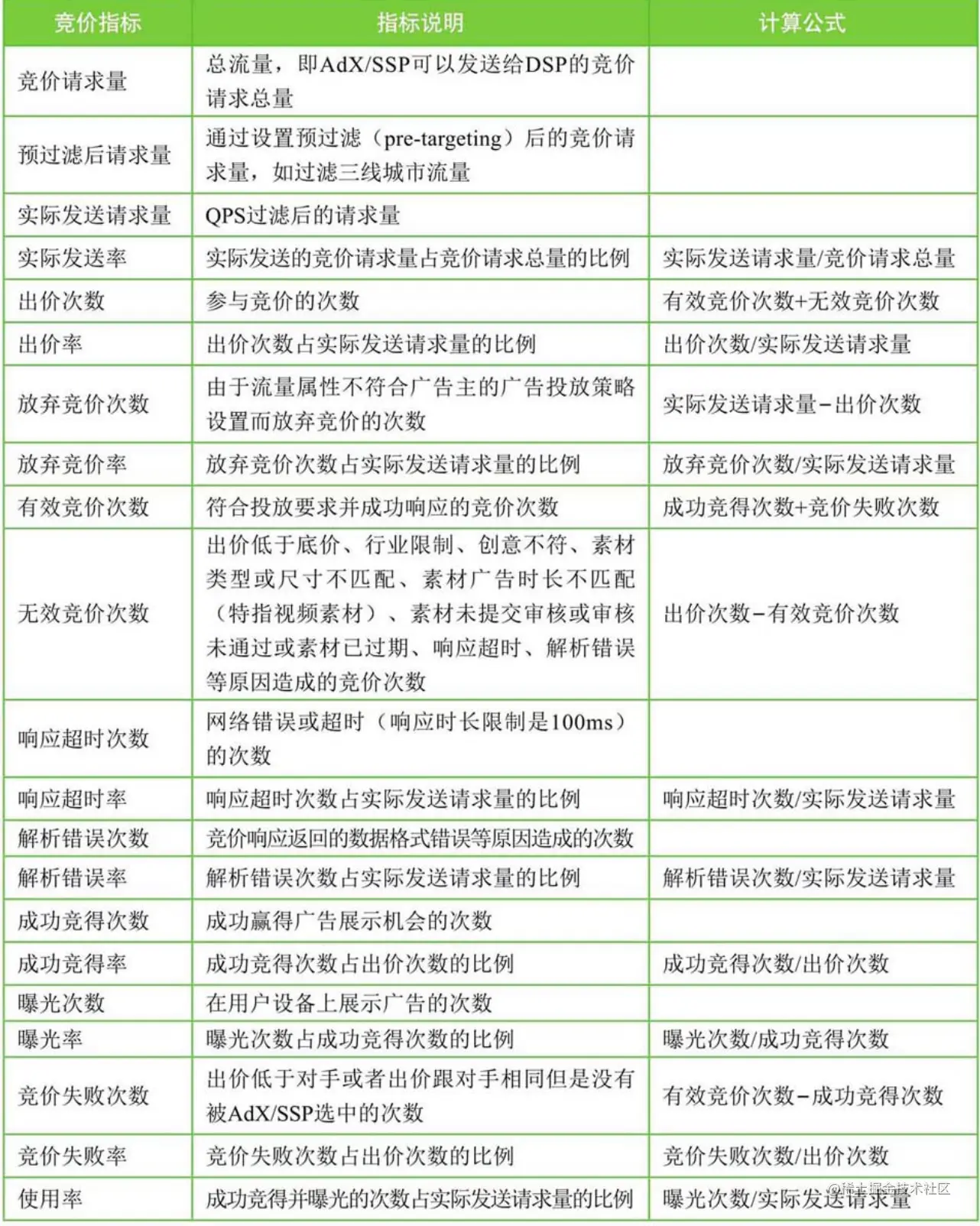
(5)竞价相关指标
2、cookie mapping(20%~30%损失率)


1. 用户访问广告主页面
- 选择性加载一个DSP域名下的iframe
- DSP判断需要映射的话,返回包括多个beacon的动态HTML,此处多个beacon的目的是同时与多个ADX交换cookie
- 通过其中一个beacon向对应的ADX发送cookie映射请求,并带有ADX标识(xid)、DSP标识(did)和DSP cookie(dck)3个参数
- ADX通过302重定向向DSP返回ADX标识(xid)以及其域名下的cookie(xck)
- DSP返回一个 1 * 1 的beacon,并记录下ADX方cookie(xid)与己方cookie(dck)的对应关系
九、相关词汇
(一)组织
- IAB:Interactive Advertising Bureau,在线广告供给方的行业协会,制定市场效果衡量标准和在线广告创意标准(如RTB协议),开展调研并发布报告(如互联网广告收入报告),推动数字化市场营销行业的发展的商业组织。会员:Google,Yahoo,Microsoft,Facebook等。
- 4A:American Association of Advertising Agencies,美国广告代理商组成的行业协会,制定广告代理费用的收取约定,避免恶意竞争。主要集中在创意和客户服务。
- ANA:Association of National Advertisers。代表广告需求方利益。会员:NBA,AT&T,P&G
- MRC:Media Rating Council,即美国媒体分级委员会,是一个非营利组织,其目标是确保广告测量数据是经认证、真实可靠和有效的
- MMA:Mobile Margeting Association,全球著名行业组织,旨在推动无线营销行业在全球范围内的发展。
(二)广告相关
- Ad Network:广告网络或网盟,媒体代理公司
- AdX:即Ad Exchange, 广告交易平台
- Ad Serving:广告服务
- Ad Tracking:广告监测
- Ad Verification Platform:广告验证平台
- Anti-Fraud:反作弊
- ATD:即Agency Trading Desk,代理商交易桌面
- BTD:即Brand Trading Desk,品牌广告主内部交易桌面
- Brand Safety:品牌安全
- DXO:即Daynamic Creative Optimization,动态创意优化
- Default Ad:默认广告、打底广告
- Deal ID:订单ID
- DMP:即Data Management Platform,数据管理平台
- DSP:即Demand-Side Platform,需求方平台
- SSP:即Supply-Side Platform,供应方平台
- DSPAN:DSP + Ad network,扩展型DSP
- Floor Price:底价
- Guaranteed:保量
- Hybrid DSP:混合型DSP
- ITD:即Independent Trading Desk,独立交易桌面
- Measurement & Analytics Platform:监测分析平台
- Negative Retargeting:否定重定向,指不再想用户推送他们已经购买过的商品的广告,改为推送相关的其他商品的信息
- Non-guaranteed:不保量
- Open Ad Exchange:公开广告交易平台
- PCP:即Programmatic Creative Platform,程序化创意平台
- PDB:即Programmatic Direct Buying,程序化直接采购
- PGB:即Programmatic Guaranteed Buying,程序化保量采购
- PMP:即Private Marketplace,私有交易市场
- Pre-bid:竞价前,同理Post-bid为竞价后
- Preferred Deal:首选交易
- Private Ad Exchange:私有广告交易平台
- Programmatic Direct:程序化直接交易
- Programmatic Buying:程序化购买
- Programmatic Guaranteed:程序化保量
- Programmatic Reserved:程序化预留
- Programmatic Premium:程序化优选
- Retargeting:重定向投放,广告主可以对那些自己的网站看过某类商品的用户进行重定向,锁定用户、唤醒用户,并促使其完成购买行为。
- LBS:location-based Service,根据用户当前位置进行广告推送
- OEM:Original Equipment Manufacturer,代工生产
- TD:Trading Desk,采购交易平台
- ATD:Agency Trading Desk,代理商采购交易平台
- ITD:Independent Trading Desk,独立采购交易平台
- BTD:Brand Trading Desk,品牌广告主内部采购交易平台
- PA:Private Auction,私下竞价。媒体为保障自身收益,同时维护自身品牌形象,会对优质资源采取邀约竞价的模式
- PD:Prefered Deals,首选交易
- RTB:即Real-Time Bidding,实时竞价
- 3+ Reach:指广告对同一受众个体展现【至少3次】以后的到达率
- TA:target audiences,目标受众
- Account:客户服务
- Advertising Appeals:广告诉求
- AE:即Account Executive,客户执行
- Attribution:归因
- Background Material:背景材料
- Benchmark:测试基准
- BG:即Business Group,事业群
- Bid/Bidding:广告竞价
- Brand Advocacy:品牌宣传
- Brand Awareness:品牌知名度
- Target:定向投放
- Case Study:案例研究
- CC:抄送
- Copy Writer:文案
- Creative:创意
- Day Part:时段
- Delivery:广告投放
- Digital Marketing:数字营销
- Feeds:信息流
- Integrated Marketing:整合行销/营销
- Interactive Marketing / Advertising:互动营销、广告
- IO:即Insertion Order,广告订单
- KV:即Key Visual,主视觉、主画面
- Landing Page:落地页
- Marketshare:市场份额
- Media Kit:媒体资料包
- Media Mix:媒介组合
- Mid-roll:中贴;Pre-roll:前贴; Post-roll:后贴(视频广告形式)
- Native Ad:原生广告
- Net cost:广告净价
- NHT:即Non-Human Traffic,非人类流量。常见的NHT有自动浏览器(Automated Browser),不协调的浏览器(Incongruous Browser)和数据中心流量(Data Center Traffic)
- Overlay:角标广告
- Ratecard:广告刊例
- Spot Plan:广告排期表
- SOV:即Share Of Voice,广告占有率
- User Journey:用户旅程
- User Profile:用户画像
- Vendor Pool:供应商(合作伙伴)列表
- VI:即Visual Identity,企业VI视觉设计
作者:了凡一生链接:https://juejin.cn/post/7103350413503512583来源:稀土掘金著作权归作者所有。商业转载请联系作者获得授权,非商业转载请注明出处。
